青岛疫情中等风险地区/青岛疫情中高风险地区
2022年山东疫情最新消息:省内出行需要核酸检测吗?附进出山东最新规定...
中高风险地区所在地级市其他县(市 、区、旗)人员:非必要不来济 ,确需来济的需持48小时内核酸检测阴性证明,抵达后进行1次核酸检测。公布中高风险地区前14天内抵达人员,3天内进行2次核酸检测(间隔24小时) 。

自2022年12月5日零时起 ,山东省取消交通场站等场所的“落地检 ”要求,乘坐公共交通不再查验健康码及核酸检测阴性证明。具体优化调整的疫情防控政策措施如下:取消“落地检”:山东省取消了交通场站、港口码头 、高速卡口等场所的强制性核酸检测“落地检”要求。

中高风险地区及所在地市人员非必要不来青 。高风险岗位人员应尽量避免出行,确需出行的须满足脱离工作岗位14天以上且持48小时内核酸检测阴性证明 ,并在所在单位报备。发热病人、健康码“黄码 ”等人员要履行个人防护责任,主动配合健康监测和核酸检测,在未排除感染风险前不出行。

不需要 一般是在低风险地区的,不需要核酸证明 。如果当地疫情较为严重 ,乘坐公交车时只能做核酸才能够乘车。在当地出现疫情时,相关部门或者是政府部门会发...济南市8月31日起进入交通场站持有核酸阴性证明由7天调整为4天,省内返济入济人员也须持有4天核酸检测阴性证明。
隔离期间需在第7天各进行1次核酸检测。省外入鲁返鲁人员检测要求 包括出省旅游、探亲返回人员 ,需落实“落地检”(抵达后立即检测)及“5天3检”(第5天各检测一次) 。检测结果未出前,建议减少非必要外出,避免聚集。
自2022年12月14日零时起 ,山东省对进入全省各级各类医疗机构的人员,不再查验核酸检测结果。政策发布背景与目的该政策由山东省委统筹疫情防控和经济运行工作领导小组(指挥部)办公室发布,核心目的是进一步优化医疗机构疫情防控措施 ,方便群众看病就医 。
去年青岛二月三月疫情严重的地方是哪里
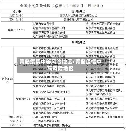
〖壹〗 、青岛疫情最严重的地方在即墨区根据疫情防控中心发布的消息,青岛高风险地区都是在即墨区,一共8个 ,30个中风险地区也都是在即墨区。省外返回人员感染引发根据相关资料查询,青岛即墨疫情初步判定系省外返回人员感染引发,因为当前我国西藏新疆四川等地都有本土疫情,而这几个地方又是夏季旅游胜地 ,所以出游的人难免会被感染。
〖贰〗、山东疫情可以说是一波N折,稍微有点地理知识的人都知道,山东省处于沿海地区 ,也是包含着我国重要的外贸港口——威海港 。老实说,相比于湖北省、广东省地,山东的确不是最严重的地区 ,但如今山东开学遥遥无期,今天我就和大家来说说其中原因。
〖叁〗、018年中国疫情最严重的地区有:广东省深圳市11个 、东莞市1个、江门市2个。
〖肆〗、劈柴院 劈柴院里除了有海鲜排挡,还有各类当地的特色美食和小吃 ,例如排骨米饭,馄饨,锅饼 ,豆腐脑,糖葫芦,鲜榨果汁,冰激凌 ,烤鱿鱼等等,应有尽有 。
〖伍〗 、021年1月成美疫情“最致命 ”月份。全美确诊和死亡病例不断攀升。数据显示,美国1月平均每天报告的新增确诊和死亡病例数量 ,高于其他任何月份 。1月迄今为止,全美至少有73259人因新冠死亡。这意味着,每30秒就有约一人死亡。美媒指出 ,这将使1月成为美国新冠疫情“最致命”的月份。
〖陆〗、你这个时间太久了,按照国家规定,自签收到保单之日起10日内是可以全额退保的 ,称为犹豫期 。过了犹豫期还是可以退保,不过损失比较大,只能退回你保险单上现金价值表上的现金价值。另外 ,如果不是着急用钱不建议退保,毕竟买银行保险也是理财的一部分,长期来看的话收益也是可以的。
山东青岛是低风险还是中风险?
〖壹〗、山东省内回青岛李沧区是否需要报备,需根据出发地风险等级及社区具体要求判断 ,具体如下:低风险地区返青:根据社区街道要求报备,需提前3天向目的地社区(村委)报备,报备后按社区要求落实防控措施 。例如 ,部分社区可能要求提供健康码 、行程卡或核酸检测阴性证明,具体以社区实际规定为准。
〖贰〗、青岛莱西市第七中学不是高风险地区。具体情况如下:调整时间:自2022年4月3日零时起 。调整内容:莱西市第七中学(龙口东路25号)、莱西市龙口东路18号安居小区由高风险地区调整为低风险地区。当前情况:截至近来,青岛市全域为低风险地区。
〖叁〗 、山东青岛是低风险地区 。近来 ,青岛风险等级暂不调整,青岛市为低风险地区。
〖肆〗、青岛本地风险等级:截至相关政策发布时,青岛没有新增确诊病例 ,全市均为低风险区。根据一般防疫原则,低风险区域人员出行通常无需提供核酸检测阴性证明 。目的地政策差异:各地返乡政策存在差异,部分城市可能对低风险地区人员提出核酸检测要求。

发表评论