浙江绍兴什么地区有疫情(浙江绍兴疫情属于什么风险地区)
江浙沪疫情卷土重来,线下考位再度面临大面积取消!
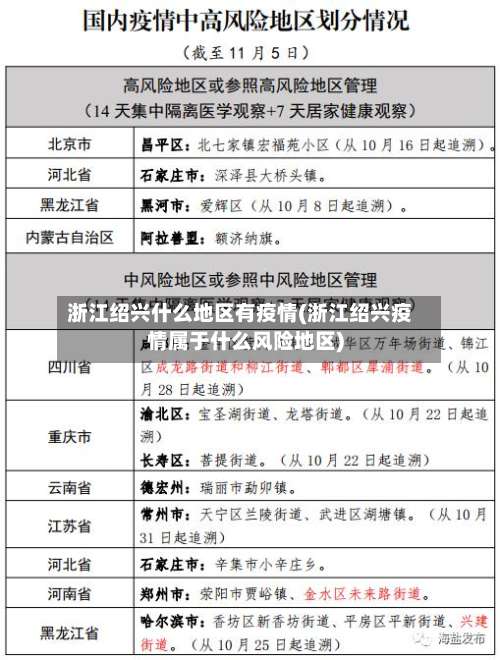
江浙沪地区因疫情抬头,多地12月线下托福考位大面积取消,考生需密切关注考场动态并做好备选方案。疫情发展情况近日 ,江浙沪地区疫情出现抬头迹象。浙江宁波发现本土确诊病例后,杭州、绍兴相继报告阳性病例;上海通报一例本土确诊;南京市鼓楼区也报告一例核酸检测阳性人员,该人员已转运至定点医院 。

绍兴上虞超市摊主感染新冠,轨迹让网友心疼,他都经历了什么?
〖壹〗、新冠状病毒疾病在绍兴岳城区被发现。12月1日至2日 ,4时,他离开陶岩亭村的缪家村,骑摩托车前往上虞。5:00在上虞市狮子村水产批发市场购买 ,6:00至11:00在上虞市新大同超市开业,11:30骑摩托车回桃岩亭山村庙家楼村后未出门 。12月3日4时,他离开桃岩亭山村庙家楼村 ,骑摩托车前往上虞。

〖贰〗 、上午半天:进货、售货被新冠病毒感染摊主,每天在大家还沉睡时候,就已经起身开始忙碌。四点钟起床 ,骑着摩托车驱车一小时,去往水产批发市场进货 。待众人才开始起床时候,他已经进货归来,在生鲜超市开始总结货品 ,准备开始售卖。

〖叁〗、上虞 区正在进行核酸检测,共检测出来18例新冠肺炎患者,本次上虞地区的流行首例发现的是上虞区上浦镇卫生院的医务人员孙某。从十二月起孙某就没有离开过上虞区 。12月1日到3日 ,因家里亲人人病故,亲戚朋友回来奔丧,她与外地回来的堂弟有接触 ,他的堂弟在7日被确认为新肺炎的患者。
2022年11月24日12时-24时绍兴报告3例阳性感染者
〖壹〗 、022年11月24日12时-24时绍兴新增阳性感染者情况如下:以下内容来源于2022年11月24日浙江发布账号11月24日12时55分,绍兴上虞区在绍诸高速道墟道口拦截发现一例新冠肺炎阳性感染者,系省外来虞货车司机。
〖贰〗、022年11月27日绍兴诸暨市报告3例阳性感染者如下:以下内容来源于2022年11月28日诸暨发布11月27日0-24时 ,诸暨市新增新冠病毒阳性感染者3例,现将相关情况通告如下 。阳性感染者2:为省外来诸货车司机,卡口拦截发现。阳性感染者3:为省外来诸返诸人员 ,落实健康管理措施期间发现。
〖叁〗、诸暨市发现1例省外输入新冠病毒阳性感染者谌某荣的通报如下:以下内容来源于2022年11月25日诸暨西施眼2022年11月24日20时01分,接市核酸检测基地报告,安华镇愿检尽检核酸采样点一混管标本新冠病毒核酸检测阳性。
〖肆〗 、乐东新增4例阳性感染者2022年11月24日12时—24时,乐东黎族自治县新增4例无症状感染者 ,均为外省来琼人员,系病例1的同行人员 。11月23日以来,乐东黎族自治县累计报告阳性感染者7例。
〖伍〗、月25日下午绍兴越城区发现1例阳性感染者如下:以下内容来源于2022年11月25日绍兴发布2022年11月25日下午 ,越城区在集中隔离点发现1例阳性感染者,系越城区11月24日通报的无症状感染者的密接人员。越城区第一时间启动应急响应,落实流调溯源、风险人员管控 、环境消杀等防控措施 。
〖陆〗、嵊州市在居家隔离中发现1例省外输入阳性感染者的通告如下:以下内容来源于2022年11月26日绍兴发布11月25日23时45分 ,我市在居家隔离中发现1例阳性感染者,系省外返嵊人员。近来已闭环转运至定点医院治疗。

发表评论