双流疫情风险地区查询/双流疫情管控区域
成都双流最新疫情风险等级
自2022年12月6日起,将金马街道兴元3组56号等多个区域的风险等级由高风险调整为低风险。成都市温江区其他区域风险等级不变 。双流区 自2022年12月6日起 ,将东升街道集美学府5栋1单元等多个区域的风险区由高风险区调整为低风险区。郫都区 自2022年12月7日起,将安德街道昆仑世纪花园14栋2单元等多个区域调整为低风险区。

截止到2022年10月8日成都双流是低风险地区 。
成都市锦江区 、金牛区、武侯区、成华区 、双流区、龙泉驿区、新都区 、青白江区、彭州市调整了部分区域风险等级,具体调整情况如下:锦江区 自2022年11月17日起 ,成龙路街道东城美地小区3栋,东湖街道橡树林南院6栋2单元的风险等级由高风险调整为低风险。成都市锦江区其他区域风险等级不变。
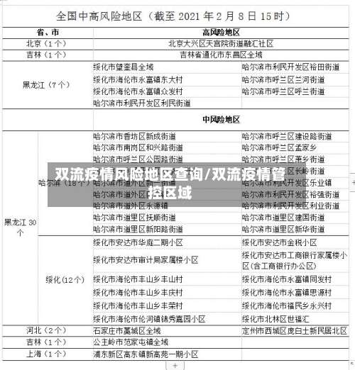
中风险地区青羊区优品道曦岸小区,高新区都城雅颂居小区 自2021年7月28日15时起 ,将成都市青羊区优品道曦岸小区、高新区都城雅颂居小区划定为中风险地区,要求区域内居民严格实施居家隔离,足不出户、封闭管理 。同时对中风险地区临近区域实施封控管理,人员只进不出 ,严禁聚集。
低风险地区:武侯区 、锦江区、青羊区、成华区 、龙泉驿区、温江区(除丽晶公馆小区外)、新都区 、青白江区、双流区、郫都区均为低风险地区,未调整风险等级。成都疫情进出最新规定外地来成都规定:倡导省外人员来(返)蓉时进行1次核酸检测。

双流区棠湖春天4栋为什么风险区
〖壹〗 、低风险 。通过查询相关资料显示:截止到2022年9月27日成都市双流区西航港街道星月花园3期4栋属于低风险地区,逐步恢复正常没有疫情。一定要做好疫情防控。
成都双流区是否高风险地区
〖壹〗、不会近来 ,成都双流机场属于双流区,是低风险地区 。去过成都双流机场不会带星号。近来成都不存在中高风险地区,近来成都对外来人员的防疫政策为对有中高风险地区旅居史的来(返)蓉人员 ,实施集中隔离,期间每3天进行1次核酸检测,直至离开风险地区满14天为止 ,解除隔离时双采双检。
〖贰〗、根据新闻报道,截止北京时间2022年9月29日16时,成都共有低风险区1处 ,中风险区2处 。高风险区3处,其中成都双流区不是高风险区,也不是中风险区和低风险区。
〖叁〗 、以“成都发布 ”“成都疾控”“双流发布”“双流政事 ”“空港融媒”“双流教育”等权威媒体发布的信息为准,学习了解科学规范的防控知识。保持积极乐观的心态 ,坚定战胜疫情的信心,遵守网络法治的各项规定 。密切关注风险动态 密切关注中高风险地区信息动态和确诊病例行动轨迹,近期不要前往中高风险地区。
〖肆〗、是高风险区。截止2022年11月29日11时 ,双流共有低风险地区1处,高风险地区66处,所以成都双流白家水产批发市场是高风险区 。
〖伍〗、不可以 ,通过查询相关资料显示,2022年9月6日,成都市双流区属于高风险地区 ,处于临时管控状态,并不可以解封。双流区隶属于四川省成都市,位于成都市中心城区西南部 ,古称广都。
〖陆〗、很高兴回答你的问题。双流和宜宾都不是中高风险地区 ,原则上是不需要隔离的 。但是成都的郫都区是中风险地区,如果大数据显示你到过郫都区,或其他中高风险地区那就另当别论了。你需要询问一下宜宾市疾控中心。
发表评论