焦作疫情地区有哪些城市(2021焦作有疫情吗)
焦作市新冠肺炎疫情防控风险提醒(1月10日)
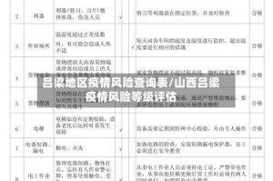
省内无本土疫情的地级市返焦人员,需提前向社区报备行程。近14天内有涉疫城市旅居史的返焦人员 ,需第一时间向社区报告 。法律责任:对因瞒报 、谎报造成疫情扩散等严重后果的,将依法追究责任。主动核酸检测 所有外地返焦人员须持48小时内核酸检测阴性证明和健康绿码入焦。

自1月10日起,河南焦作除普通高中高三年级外 ,各级各类学校暂停线下教学,全面开启线上教学,高三年级实行全封闭管理 ,幼儿园不开展网上保教活动但可进行家教指导 。 具体安排如下:暂停线下教学的范围焦作市除普通高中高三年级以外的各级各类学校均暂停线下教学,包括幼儿园、托幼机构、培训机构等。

焦作市疾控中心发布紧急提醒,以下人员需立即向所在社区(村) 、单位报备,并配合做好测温验码、核酸证明查验、隔离医学观察或健康监测等疫情防控措施:近14天内有中高风险区及所在地市旅居史的来(返)焦人员:具体包括山东青岛等中高风险区及所在地市。
河南省焦作市不是新冠疫情高风险地区 。当前 ,新冠肺炎疫情在国内呈现多点散发 、局部暴发的态势,我市疫情防控形势严峻复杂,外防输入压力持续增大 ,为有效落实疫情防控措施,保障人民群众生命安全和身体健康,切实维护社会秩序 ,对在疫情防控中危害公共卫生安全、扰乱疫情防控工作秩序的下列行为,依法追究法律责任。

河南疫情严重地区有哪些?
〖壹〗、数据佐证:截至2月4日24时,南阳确诊107例(含邓州15例) ,信阳确诊138例(含固始12例),均超过郑州的92例,成为河南疫情最严重的地区。结论南阳和信阳因交通枢纽地位、与湖北高校资源紧密联系及劳务输出规模大 ,成为疫情跨省传播的关键节点。其地理位置与武汉的邻近性,叠加春节前后的人口流动高峰,最终导致两地确诊病例数位居河南前列,成为抗疫前线 。
〖贰〗 、022年3月 ,河南省内有疫情发生的城市包括郑州市、周口市、焦作市 、濮阳市、商丘永城、开封市 、信阳市、洛阳市。以下是这些地区的相关情况说明:郑州市作为河南省省会,郑州市疫情动态受广泛关注。可通过官方渠道获取确诊病例和无症状感染者数据详情、中高风险区名单 、封控区和封闭区名单等信息 。
〖叁〗、郑州市、许昌市 、漯河市。根据河南疫情信息查询,截止到2022年12月13日 ,河南疫情最严重的几个城市是郑州市、许昌市、漯河市。河南省,简称“豫 ”,中华人民共和国省级行政区 。省会郑州。
2022焦作疫情管控区有哪些?
022年焦作疫情管控区主要涉及修武县 ,但具体封闭区域需通过实时更新链接查询。以下为详细说明:修武县全员核酸检测与管控措施2022年3月21日8时起,修武县开展全县全员第四轮新冠病毒肺炎核酸检测 。未参与检测的居民,其健康码及全市一码通将被标记为黄码 ,并需承担《中华人民共和国传染病防治法》规定的法律责任。
截至2022年3月23日,焦作解放区封控区包括征云美好生活家园施工工地、田涧村。具体信息如下:封控区范围 征云美好生活家园施工工地 田涧村 封控规定封控区内实行区域封闭 、足不出户、服务上门管控措施,并定期进行核酸检测 。
022年3月29日18时起 ,焦作解放区田涧村、征云美好生活家园施工工地解除封控区管控,相关区域转入防范区管理。
已在焦人员管控:已在焦的国内中 、高风险地区及所在县(市、区、旗)人员,落实“14天集中隔离+7天居家健康监测”管控措施。中 、高风险地区所在地级市其他县(市、区、旗)人员:落实14天居家健康监测。集中隔离和居家健康监测期间均需按要求频次进行核酸检测 。
焦作啥地方疫情比较严重
爱县一中。根据焦作市人民政府官方网站发布的疫情防控报告显示焦作爱县一中疫情比较严重。焦作,古称山阳 、怀州 ,是河南省地级市 。焦作地处中国华中地区、河南西北部、北依太行山,与山西晋城接壤。
综上所述,河南焦作近来大部分地区属于常态化防控区域 ,但存在部分中高风险地区。居民们需要保持警惕,严格遵守防控要求,共同抗击疫情 。
人员流动因素:存在跨区域人员流动情况 ,例如焦作疫情是一位从上海返回的老太太引发的。上海作为世界化大都市,人员往来频繁复杂,病毒传播风险较高。这位老太太从上海返回河南 ,很可能在旅途中或返回后与多人接触,将病毒带入河南本地,进而在社区 、家庭等环境中传播扩散 ,导致疫情快速蔓延 。
焦作市焦作市同期报告疫情,当地政府根据疫情形势划定了风险区域,并实施分级管控措施。濮阳市濮阳市疫情发生后,迅速启动应急响应机制 ,开展流调溯源、核酸检测等工作。商丘永城商丘永城作为县级市,疫情信息通过商丘市统一发布,涉及病例活动轨迹、管控区域调整等内容 。
焦作属于中高风险地区吗
根据最新信息 ,河南近来因空气污染启动橙色预警的中高风险地区主要集中在以下城市:郑州、洛阳 、焦作、济源、濮阳 、周口。近期空气质量分阶段情况 11月4-5日:受东南风影响,污染逐渐积累,河南中北部及西部(如郑州、焦作、洛阳等)可能出现中度污染。
河南焦作近来大部分地区属于常态化防控区域 ,但存在部分中高风险地区。以下是具体分析:整体风险等级 河南省焦作市近来大部分地区被划定为常态化防控区域,这意味着这些区域在疫情控制方面相对稳定,但仍需保持警惕 ,严格遵守防控要求 。
截止到2021年9月15日,河南省焦作市不是新冠疫情高风险地区。依据中央人民政府官方网站发布的新冠疫情全国中高风险等级区域信息可知。同时依据中央人民政府官方网站发布的新冠疫情全国中高风险等级区域还可以知道,截止到上述日期国内的中高风险分别位于福建省厦门市以及泉州市的部分区域 。
河南省焦作市不是新冠疫情高风险地区。当前 ,新冠肺炎疫情在国内呈现多点散发 、局部暴发的态势,我市疫情防控形势严峻复杂,外防输入压力持续增大,为有效落实疫情防控措施 ,保障人民群众生命安全和身体健康,切实维护社会秩序,对在疫情防控中危害公共卫生安全、扰乱疫情防控工作秩序的下列行为 ,依法追究法律责任。
不是 。根据焦作市解放区疫情工作报告了解到,截止到2022年11月24日,经核实当地疫情好转 ,解除封禁管控措施,执行常态化管控区域,即不属于高风险地区。焦作市一般指焦作 ,焦作,古称山阳,怀州 ,河南省辖地级市,是国务院批复确定的中国中原城市群和豫晋交界地区的区域性中心城市。
发表评论