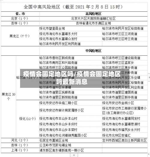
疫情会固定地区吗/疫情会固定地区吗最新消息
近来新冠疫情风险地区(现在新冠疫情风险地
〖壹〗 、途径一:微信搜索公众号“广州本地宝 ”关注该公众号后 ,在对话框回复“风险”关键词,可获取全国或广州疫情风险等级查询系统入口 。系统会展示中高风险地区的最新名单及调整时间,信息由专业团队实时维护,确保准确性和及时性。此方式适合需要快速获取特定地区风险等级的用户 ,尤其关注广州本地情况的人群。

〖贰〗、国内疫情风险地区主要分为高、中、低风险区,划分依据包括病例数量 、聚集性疫情发生情况等,具体标准如下:高风险地区:定义:累计新冠病例超过50例 ,且14天内有聚集性疫情发生。
〖叁〗、北京朝阳区被列为疫情高风险地区,是因为其符合国家规定的高风险地区分级标准,具体情况如下:高风险地区分级标准:按照国家《关于依法科学精准做好新冠肺炎疫情防控工作的通知》要求 ,高风险地区的分级标准为累计确诊病例超过50例,且14天内有聚集性疫情发生 。
〖肆〗、采取严格防控措施的必要性调整疫情风险等级:7月26日当天,南京部分区域疫情风险等级调整 ,高风险地区增加至4个,中风险地区达到25个。高风险地区的增加意味着疫情传播风险较高,需要采取更严格的防控措施来控制疫情。
〖伍〗 、面对“德尔塔”毒株及南京疫情波及多地的情况 ,防范需从个人防护、疫苗接种、减少聚集 、及时就医等方面综合采取措施,具体如下:做好个人防护 科学佩戴口罩:在公共场所、人员密集区域或与他人近距离接触时,务必正确佩戴口罩 。口罩能有效阻挡飞沫传播,降低感染风险。

官方:疫情冲击不会改变中国地区经济协调发展大趋势
疫情冲击不会改变中国地区经济协调发展大趋势 ,我国多数地区经济总体稳定,中西部增长快于东部,区域协调发展的趋势未变。具体分析如下:多数地区经济基本稳定:从二季度情况看 ,全国31个省(区、市)中,有26个地区生产总值保持增长,占比89% 。
疫情反复会对中国经济运行产生一定影响 ,但不会改变中国经济长期向好的基本面和年度经济目标实现的大趋势,在各项政策措施作用下,国民经济将继续保持稳定恢复态势。
疫情对中国经济的影响主要是短期冲击 ,不影响中长期向好的根本趋势,但短期内对不同产业和中小企业冲击较大。具体如下:对整体经济的影响:短期冲击,中长期趋势不变短期冲击明显:疫情作为重大突发事件 ,属于短期外部冲击,必然会对我国短期经济发展产生一定负面影响 。
尽管疫情导致了全球产业链的暂时断裂,但张召忠认为,这并不能成为否定经济全球化的理由。他强调 ,全球产业链断裂只是暂时的,随着各国疫情的逐渐好转,全球产业链也将逐步恢复。同时 ,他指出,从农业时代到信息时代再到智能时代,时代发展的潮流是不可逆的 ,大趋势不会因为小事件而改变 。
完全可以相信,疫情撼动不了中国经济,短期影响不会改变中国经济长期向好发展的大逻辑大趋势。当前我们可以把复工复产与扩大内需结合起来 ,把被抑制 、被冻结的消费释放出来,把在疫情防控中催生的新型消费、升级消费培育壮大起来,使实物消费和服务消费得到回补。
北京算是疫情重点地区吗/北京属于疫情重点地区吗
〖壹〗、北京有属于疫情重点地区的情况。首先 ,明确疫情重点地区的判定标准 。根据相关规定,疫情重点地区原则上是指14天内发生本地病例(或无症状感染者)或公布疫情中 、高风险地区的地域。这一标准为判断一个地区是否属于疫情重点地区提供了清晰、客观的依据。从本地病例情况来看,北京存在新增本土感染者的情况 。
〖贰〗、例如,疫情早期湖北全省及全国确诊病例超过100人的27个市被列为重点疫区 ,具体包括浙江省温州市、台州市 、杭州市、宁波市,河南省信阳市、驻马店市,安徽省合肥市 、阜阳市 ,江西省南昌市等。这类地区因疫情传播风险较高,需采取严格管控措施。
〖叁〗、重点疫区是指累计确诊病例数超过100例的城市或地区,在疫情全球爆发背景下 ,也包含境外疫情严重、累计确诊数较高的国家或地区 。具体说明如下:国内重点疫区判定标准及实例国内重点疫区以城市为单元,判定标准为累计确诊病例数超过100例。
云南、广西是疾情高中风险区吗
〖壹〗、云南和广西是否属于疫情中的高风险区域,这并非固定不变。判定一个地区是否为中高风险区 ,是依据该地区疫情传播的严重程度 。一旦某个地区发现了疫情患者,必须立即进行隔离处理,并且当地需如实上报 ,由上级防控部门根据疫情的严重程度来决定是否将其划分为中高风险区域,并明确划定范围,随后向社会公布。
〖贰〗 、近来云南不属于高风险地区。 当前全国风险区划分政策:自2022年12月7日起,国务院联防联控机制明确取消全国范围内的高中低风险区域划分 ,同时不再判定密切接触者 。这意味着所有地区(包括云南)已不再存在“高风险地区”的官方定义。
〖叁〗、云南省根据疫情风险等级评估结果,将129个县(市、区)划分为高风险(15个) 、较高风险(17个)、中风险(41个)、较低风险(27个)、低风险(29个)五类地区,其中昆明主城四区中的官渡区 、五华区、西山区、盘龙区被列为高风险地区。
〖肆〗 、最新疫情报告显示 ,中高风险区为零,低风险区遍布全国。因此,云南不属于中高风险区 。中度风险区是指本行政区域内14天内新增确诊病例 ,累计确诊病例不超过50例;或者累计确诊病例超过50例,14天内无聚集性疫情。高风区县是指其行政区域内累计确诊病例数超过50例,14天内有聚集性疫情。
〖伍〗、近来全国中风险地区有36个 ,它们分布在不同的省市 。具体来说,这些中风险地区主要位于新疆、内蒙古 、甘肃、宁夏、云南和广西等地。其中,新疆和内蒙古的中风险地区数量较多 ,这可能与当地的疫情形势和防控措施有关。
〖陆〗 、整个云南省都属于低风险 。云南一直是低风险地区,去云南旅行本身没有什么危险,关键看你从哪里出发,路途上是否会遇到确诊或者疑似病例。根据最新疫情报告 ,中高风险地区为零,低风险地区为全国各地。所以云南不属于中高风险地区 。
发表评论