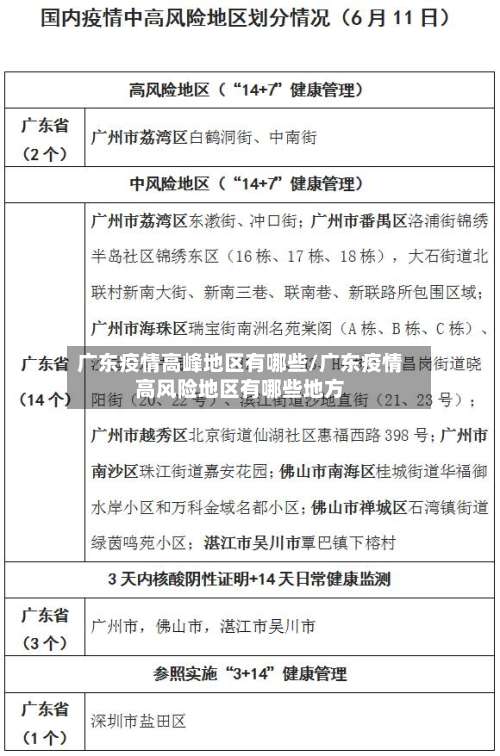
广东疫情高峰地区有哪些/广东疫情高风险地区有哪些地方
2014年广州登革热疫情的疫情范围
广州 、佛山、中山、江门等市为登革热疫情高风险地区。广州市登革热疫情已在12个区出现 。

014年广州登革热疫情 ,指的是2014年6月份,广州爆发的感染登革热病例的疫情,此次登革热疫情犹在广州受灾特别重。随后疫情在各地发展。截至2014年10月21日零时,2014年广东全省共有20个地级市累计报告登革热病例38753例 ,其中重症病例20例,死亡病例6例。在例病例中91%都是轻症病 。

后续流行情况20世纪以来,登革热在中国多次暴发 ,主要集中在广东、云南等南方省份。2014年广东省曾发生大规模疫情,报告病例超过4万例。近年来输入性病例占比显著上升,与世界旅行和贸易增长密切相关 。当前防控重点登革热防控核心是蚊媒治理和疫情监测。清除积水环境 、使用防蚊剂及加强口岸检疫是关键措施。
哪些地方的疫情严重
〖壹〗、答案:重点疫区主要包括湖北、广东 、黑龙江等省份 。详细解释: 重点疫区的定义与划分:重点疫区指的是新型冠状病毒疫情较为严重的地区 ,通常以某一省份为主要疫源地。具体的划分是基于疫情的感染人数、传播范围、医疗资源等多方面的因素综合考量得出的。
〖贰〗 、中国疫情严重的七个城市包括武汉、上海、广州 、深圳、北京、重庆和成都 。这些城市在过去的一段时间内,由于各种原因,疫情形势较为严峻。武汉作为疫情最初爆发的城市 ,受到了广泛的关注。在初期,武汉的疫情形势异常严峻,但随着全国上下的共同努力和有效防控措施的实施 ,疫情逐渐得到了控制 。
〖叁〗 、湖北省、黑龙江省、江苏省、山东省 、河南省。根据全国疫情防控中心显示,湖北省是最严重的,其次就数黑龙江省了,全国各地都不要黑龙江身份的打工者。都怕被传染 ,年后外出的打工者有百分八十五的人都被劝返回黑龙江省了。

2025年南方甲流疫情的高峰阶段现在是否已经消退?
025年南方甲流疫情高峰阶段近来尚未消退,部分地区仍呈上升趋势 。 当前疫情态势 2025年冬季我国流感病毒以甲型H3N2为主流毒株,活动水平显著上升。
025年南方甲流高峰期尚未结束 ,当前仍处于活跃阶段。 疫情现状 根据国家流感中心最新监测数据,2025年冬季我国南方地区流感病毒活动水平持续升高,甲型H3N2为主要流行毒株 。多地医疗机构报告显示 ,2025年12月儿科门诊量激增,甲流阳性检出率呈上升趋势,部分地区病例数较去年同期增长150%。
025年南方甲流高峰期尚未完全结束 ,近来仍处于高流行水平,但部分省份已出现阳性率下降的积极趋势。 当前流行情况 根据中国疾控中心监测数据,2025年第50周(12月8日至14日)南方部分省份流感病毒检测阳性率开始下降 。
甲流高峰期预计在4月底基本结束。以下是详细分析:高峰期结束时间依据:根据现有信息 ,甲流疫情在4月底左右高峰期差不多能够结束。今年由于过去几年疫情导致人体免疫力下降,甲流情况相对严重,但进入4月后,随着天气转暖 ,甲流疫情会逐渐缓解,预计4月底基本结束 。
近来无法确切预估甲流高峰何时过去,当前流感正处于高峰期 ,且南、北方省份流感病毒检测阳性率继续上升。
甲流疫情是否会持续?专家预测:1月中下旬后流感活动可能逐步下降,但当前仍处于季节性流行期。需关注的风险因素:气候因素:冬春季低温干燥环境利于病毒存活,短期内仍需加强防护 。人群流动性:春节后返程高峰可能带来二次传播风险。
发表评论