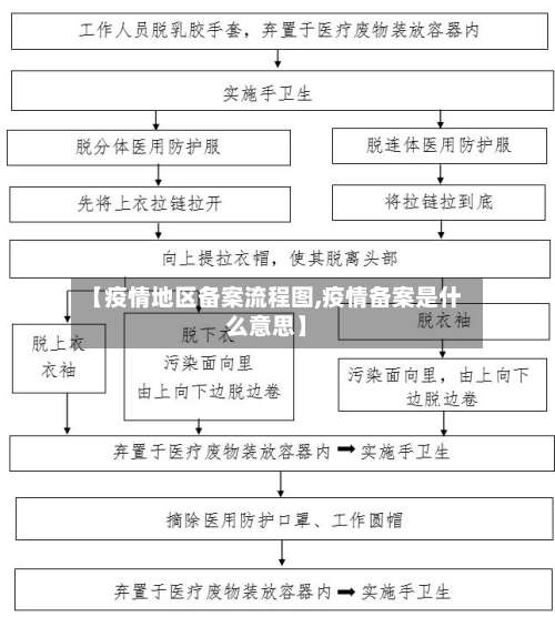
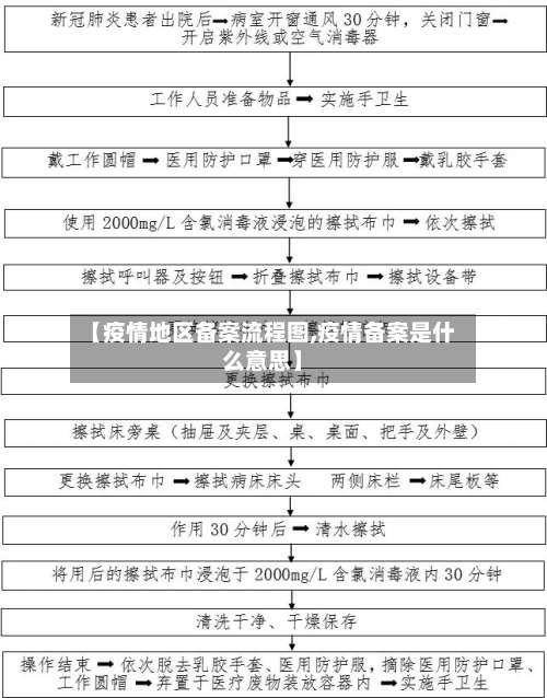
【疫情地区备案流程图,疫情备案是什么意思】
...填写流程(涿州来返人员疫情报备系统填写流程图)
操作指南01首先,识别下方二维码也可进入系统页面。02第二步 ,进入“来返涿人员报备系统”页面。①选取“来涿人员报备登记”进入报备系统 。②进入系统后,填报人必须保证所填信息的真实性,如有虚假信息 ,一经查出,后果自负。打“* ”号的是必填项目,请务必填写完整 ,否则无法进行提交。③选取“查询我的报备”进入查询界面 。

进入“返湘信息”界面,按要求填写,并点击下一步。随后进入“入境信息 ”界面 ,按要求填写即可,确认无误后,勾选承诺方框 ,进行提交。提交后,如需撤销或者修改,请点击“登记记录”进行查询 。显示查询记录后,可进行撤销和修改 ,并重新提交即可。

在健康卡“便民服务”中点击“返湘报备 ” 点击“立即登记”。提示两种方式均可进行登录,有“健康卡”的居民选取“健康卡登记 ”;如没有,选取手动登记 。选取后进入以上界面 ,按提示要求进行填写“基本信息”,并点击下一步。进入“返湘信息”界面,按要求填写 ,并点击下一步。
返乡在手机上报备具体操作步骤如下:打开华为手机进入微信客户端 。点击进入家乡的健康公众。进行预登记信息查询。点击已阅读并承诺遵守相关规定。输入身份信息和手机号 。填写完成后,点击完成按钮即可。
来反报备流程如下:方式1:返(来)甬人员在浙里办APP、支付宝、微信“浙里办 ”小程序中搜索“返甬码”进入登记页面。方式2:返(来)甬人员可通过浙里办 、支付宝、微信,扫描“返甬码”二维码进入登记页面 。

那些企业需要办理2类医疗器械备案凭证
〖壹〗、需要办理2类医疗器械备案凭证的企业主要是经营二类医疗器械的企业 ,特别是那些涉及口罩等防疫物资的企业。需要办理2类医疗器械备案凭证的企业类型 医疗器械经营企业:这些企业专门从事医疗器械的购销活动,包括二类医疗器械。根据相关法律法规,经营二类医疗器械的企业必须取得二类医疗器械备案凭证 ,才能合法开展经营业务 。
〖贰〗 、哪些业务需要办理?以下企业需办理二类医疗器械经营备案:医疗器械生产企业:从事生产、制造、装配 、包装等活动。医疗器械经销企业:从事进口、销售、分销 、租赁等活动。医疗器械代理企业:代理国内外医疗器械产品的销售、推广、技术支持等 。
〖叁〗 、二类医疗器械是具有中度风险,需要严格控制管理以保证其安全有效的医疗器械。这类器械包括但不限于创可贴、避孕套、体温计、血压计 、制氧机、雾化器等。在深圳,从事或经营上述二类医疗器械的企业,需要办理第二类医疗器械经营备案凭证 。取得该备案凭证后 ,企业方可合法销售批准范围内的第二类医疗器械。
〖肆〗、网络销售企业备案要求若企业通过互联网销售第二类医疗器械,同样需取得《医疗器械经营备案凭证》。根据规定,医疗器械网络销售企业必须先完成经营备案 ,方可开展网络销售活动。这一要求旨在规范网络销售行为,防止未经备案的企业通过互联网非法经营医疗器械,保障消费者权益 。
〖伍〗 、医疗器械经营许可证:经营第三类医疗器械的企业需要办理。第三类医疗器械是具有较高风险 ,需要采取特别措施严格控制管理以保证其安全、有效的医疗器械,如植入式心脏起搏器、人工关节 、血管支架等。
〖陆〗、根据新《医疗器械监督管理条例》及《医疗器械经营质量管理规范》,经营二类医疗器械需办理二类医疗器械经营备案凭证 。以下是需要做二类备案的医疗器械范围:手术器械6815注射穿刺器械6820普通诊察器械:如体温计、血压计;疫情期间急需的口罩 、额温枪等也属于此类。
疫情防控PPT模板
〖壹〗、模板设计要点视觉风格配色方案:以蓝色、白色为主色调 ,搭配少量绿色或红色(用于警示标识),体现专业性与紧迫感。图标与插图:使用医疗符号(如口罩 、洗手液、病毒图标)、数据图表(折线图、柱状图展示疫情趋势) 、地图标注(疫情分布区域) 。背景选取:简洁纯色背景或淡色纹理,避免干扰文字信息。
〖贰〗、奶奶没好气地边扫着地边气呼呼地说:“你娘不是说你哥哥姐姐是文曲星下凡 ,还能不认得回家的路?一到星期五就出去这么长时间,分明是想偷懒,躲干活……”听不下去奶奶的抱怨,我跑出去和娘一起在村口等哥哥姐姐。
〖叁〗、题目:以“疫情防控 ”为主题制作5—10页ppt 。要求:『1』模板制作:使用母版进行制作 ,模板中要包含封面页 、目录页、内容页、结尾页。『2』文字:自行选取“疫情防控”相关内容,字数不限。『3』ppt中需含有符合主题的图标 、图片、视频,数量不限 。『4』ppt总页数不少于5页 ,不多于10页。『5』所选内容必须符合主题。
北京各街道社区全面打响疫情防控阻击战
天彭街道光明社区在疫情防控中展现出强大的一线力量,通过科学部署、广泛动员和高效执行,成功应对了疫情挑战。迅速响应 ,科学部署面对突袭的疫情,光明社区严格按照彭州市委 、市政府和天彭街道的防控要求,第一时间启动应急响应机制 。
朝阳区望京街道妇联:广泛动员妇联执委、辖区企业妇女组织等积极参与疫情防控志愿服务。19名巾帼志愿者以4个小时为一个班次 ,参与核酸检测扫码、卫生消杀 、运送物资等工作,展现了巾帼志愿者的风采和担当。在北京疫情防控阻击战中,北京各级妇联组织以实际行动诠释了巾帼担当和暖心守护的精神 。
北京市人民政府办公厅关于进一步支持 打好新型冠状病毒感染的肺炎 疫情防控阻击战若干措施 各区人民政府 ,市政府各委、办、局,各市属机构: 为深入贯彻落实党中央、国务院关于新型冠状病毒感染的肺炎疫情防控工作部署,切实加强防控能力建设,解决企业生产经营困难 ,促进城市平稳有序运行,更好服务市民生活,制定以下工作措施。
成都二类医疗器械经营备案流程
以下是二类医疗器械备案办理流程及时间分析:提交备案申请:从事第二类医疗器械经营的企业需向所在地设区的市级食品药品监督管理部门备案 ,填写第二类医疗器械经营备案表,并提交企业负责人 、质量负责人身份证明、学历或职称证明复印件,以及企业库房地址的房屋产权证明文件及租赁协议等资料。
办理流程概述在成都市 ,开办二类医疗器械经营的企业,其经营活动由设区的市级食品药品监管部门实行备案管理 。这意味着,企业无需办理经营许可证 ,而是需要进行经营备案。所需材料《医疗器械经营许可证申请表》(原件)该表格需按照要求填写完整,并加盖企业公章。
021年成都二类医疗器械备案办理流程: 办理营业执照 组织材料 递交材料到窗口审查 领取医疗器械备案 。注:二类医疗器械不需要查看场地,只需将所经营的产品进行登记备案即可。医疗器械备案又称为第二类医疗器械备案 ,第二类医疗器械是具有中度风险,需要严格控制管理以保证其安全有效的医疗器械。
二类医疗器械不需要经营许可证,但是二类需要备案 。根据《医疗器械经营监督管理办法》第一章第四条:按照医疗器械风险程度,医疗器械经营实施分类管理。经营第一类医疗器械不需许可和备案 ,经营第二类医疗器械实行备案管理,经营第三类医疗器械实行许可管理。
发表评论